
上海南芯半导体顺势推出了高效率 / 高集成度无线充电 RTX芯片SC9621。该芯片内部集成了业界领先的低导通阻抗功率 FETs,可以显著降低大功率充电时芯片的温升,从而提升无线充电给终端客户带来的体验和价值。与此同时,SC9621芯片在全负载范围内高精度输出电流采样,可以帮助客户轻松应对严苛的异物检测 ( FOD ) 测试。

在无线充电系统中,包含输入电源、发射和接收三大系统。据了解,SC9621之所以称为RTX(无线充电接收+发射芯片),是因为其除了作为50W无线充电接收芯片之外,还可以通过在输出端加上电源用作无线充电发射端。目前,SC9621芯片最大支持50W接收功率以及15W发射功率。而在50W输出的无线充电系统中,南芯半导体通常选用最高支持20V输出的USB电源适配器。

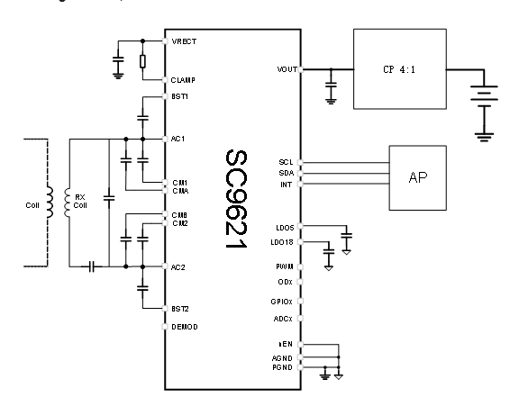
在性能方面,SC9621芯片的突出优势是有效减少芯片发热,以及提升电源转换效率。在该芯片的系统组成中,来自线圈中的电流会经过由4颗MOSFET组成的同步整流桥,整流电压经Vrect电容滤波和LDO输出至Vout,从而给负载进行输出。其中,在Vrect和Vout之间的LDO可有效率阻挡ASK纹波。这是因为输出电压(范围3.5-20V)可通过数字接口进行设置,而系统会自动调整Vrect电压使LDO上的压差保持在极低水平。
在功率输出方面,如果采用普通5W BPP发射板,当SC9621 EVM 放入后很快可以输出5V 最大1安培电流。而在更大的功率输出应用中,南芯半导体通过提高输出电压以达到节省系统损耗的目的。如若配合EPP15W发射端,SC9621芯片支持最大12V 1.25A 15W 输出;若配合南芯无线充电发射端,则可以实现最大20V 2.5A 50W功率输出。
为了实现更高的充电效率,SC9621芯片还支持直充及高压直充技术。在直充应用中,充电系统中不再使用传统charger控制充电电流,而是通过充电管理芯片调节SC9621输出电压从而达到调节充电电流的目的。基于此,由于不再有buck或者boost charger影响,直充系统的充电效率会大大提升。
