
国内首款具有混合功率升压模式(HPB)和处理器过功率监测功能的同步双向降压充电控制IC — SC8978x/SC89800
SC8978x/SC89800,能够在较低电源功率的情况下,提供更大的瞬时功率,满足高性能设备峰值性能释放。
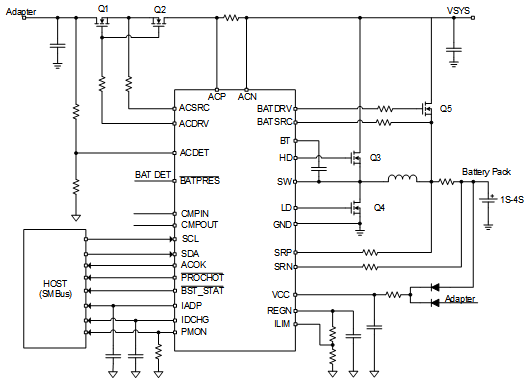
产品介绍
SC8978x/SC89800 支持4.5V 到24V 宽输入电压范围,集成NMOS 驱动可实现在电池和适配器间自动切换系统电源,支持1S 到4S 电池充电管理。 SC8978x/SC89800 均采用混合功率升压架构(Hybrid power boost),通过SMBUS 接口,用户可灵活设置充电电流、充电电压、输入电流、电流限制、开关频率等参数。此外,充放电电流也可以通过外部ILIM 引脚实时设置。 SC8978x/SC89800 符合Intel IMVP8/IMVP9 规格,包括系统电源、输入电流、充电电流监测、系统功率监测,处理器过功率指示。支持全面保护,包括过温保护、适配器和电池过压保护、输入MOSFET 过流保护、电池,电感器和MOSFET 短路保护。 封装形式: SC8978x/SC89800 采用4mm x 4mm QFN-28 封装。 产品性能: -超快速瞬态响应时间:150us进入HPB模式 -HPB 切换到充电模式更加稳定 主要功能: -宽输入范围:4.5V 到24V, 最高可达30V -支持1S 至4S 电池充电降压充电器 -超快速瞬态响应时间:150us 进入HPB -集成NMOS 驱动器能自动从适配器或电池中自动选择电源 -±0.4% 充电电压精度16mV/步 -±2% 输入电流精度64mA/步(10mΩ) -±2% 充电电流精度64mA/步(10mΩ) -±2% 放电电流精度512mA/步(10mΩ) -动态电源路径管理 -SMBUS 接口 -充电电流和放电电流可以由一个外部电阻实时限制 -输入电流调节避免过载 -开关频率:300/400/600/800kHz -PROCHO T功能支持英特尔IMVP8/IMVP9 -集成独立比较器 -电流监视和系统电源监视 -CPU 峰值功率模式下2 级输入电流限制 -仅在电池模式时支持电池boost 放电 -低适配器待机电流符合Energy Star 要求 -自动充电结束功能 -电池电量计校准模式 -运输模式 -多重保护包括UVP, OVP, OCP, SCP, OTP -QFN-28Package 应用领域: -笔记本电脑,游戏本,图形工作站 -工业设备 -带有可充电电池的设备 芯片选型: Part Number SC89800 SC89780 SC89781 Interface SMBus SMBus SMBus Battery Cell 1-4cells 1-4cells 1-4cells Switching Frequency 0.3/0.4/0.6 /0.8MHz 0.3/0.4/0.6 /1.0MHz 0.3/0.4/0.6/ 0.8MHz Battery Only Boost Mode √ × × Peak Power Mode √ × × HPB √ √ √ Intel/ PROCHOT √ √ √ PMON √ √ √ IADP&IDCHG Monitor √ √ √ Independent Comparator √ √ × Comparator BST_STAT BATPRES Indicators √ √ √ 总 结 南芯科技推出的国内首款HPB Charger — SC8978x/SC89800,支持4.5V 到24V 宽输入电压范围,集成NMOS 驱动,可实现在电池和适配器间自动切换系统电源,支持1S 到4S 电池充电管理,支持全面保护,包括UVP, OVP, OCP, SCP, OTP 等,采用4mm x 4mm QFN-28 封装,能够提供更大的瞬时功率,给用户带来更好的使用体验。

