
ETA80030E8A ETA80031E8A 次级同步整流芯片
适用于45W以内的快速充电电源解决方案
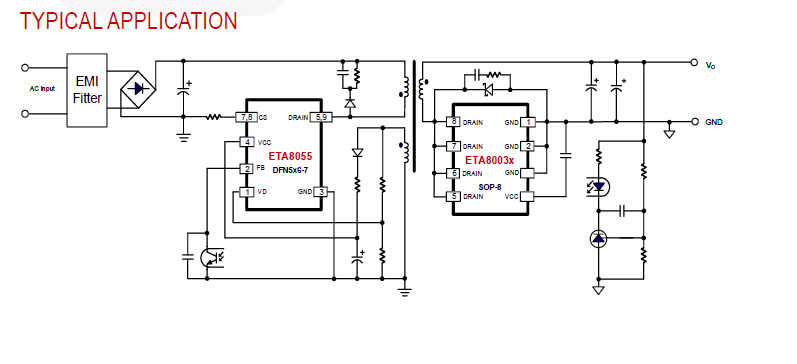
ETA8003x适用于反激式转换器在连续导通模式(CCM)下操作,
不连续传导模式(DCM)和准谐振模式特别是CCM,以保证
系统可靠性,专利门电压调节技术和快速停机判断方法用于SR关断控制。
ETA8003x可以支持广泛的系统输出电压5-20V离线AC/DC反激式转换器
通用交流输入,如PD/QC适配器
产品应用:
通用AC-DC适配器
USB QC/PD快速充电器/适配器
可变输出电压的反激电源
高输出电流反激
高效反飞

更多选型请联系业务:
ETA80030S8A SOP-8
ETA80030E8A ESOP-8
ETA80031E8A ESOP-8
ETA80033PDJI PDFN5x6
ETA80035S8A SOP-8
ETA80036S8A SOP-8
ETA80037S8A SOP-8
ETA80038S8A SOP-8
ETA80039S8A SOP-8