

| 型号: | SCT2452STER |
| 厂 商: | 中国 |
| 品牌/商标: | SCT(芯洲) |
| 产品类别: | 集成电路/IC- DC/DC电源芯片 |
| 联系人: | 颜先生/William |
| 电话: | 0755-82170220,21001680 |
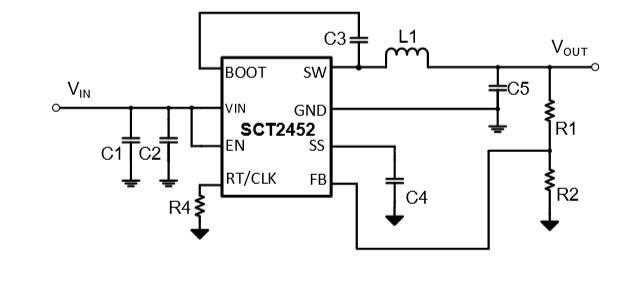
SCT2452STER 3.8V-36V输入,5A,100K-1.1MHz可调频率,25uA低静态电流,同步降压转换器
产品描述
3.8V-36V (38V 绝..对zui大值) 宽输入电压范围
连续输出电流:高达 5A
反馈参考电压: 0.8V ±1%
上管/下管 MOSFET Rdson: 45mΩ/20mΩ
轻负载下脉冲跨周期调制(PSM Mode)
待机静态电流: 25uA
ZUI小导通时间: 100ns
内置软启动时间: 4ms
可调开关频率 100KHz to 1.1MHz
外部时钟同步
抖频FSS抑制电磁干扰EMI
精密的使能电压,可编程UVLO阈值和迟滞
支持低压差LDO工作模式
支持负电压降压转化设计
输出过压保护
过热保护170oC
ESOP-8 封装
应用:
电动工具,无人机,航模,GPS系统
车充
LCD显示
USB PD,USB充电
