

| 型号: | SCT52A40DRAR |
| 厂 商: | 中国 |
| 品牌/商标: | SCT/芯洲 |
| 产品类别: | 集成电路/IC- DC/DC电源芯片 |
| 联系人: | 颜先生/William |
| 电话: | 0755-82170220,21001680 |
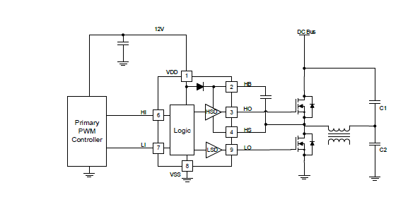
SCT52A40DRAR--120V 4A 高频高压侧和低压侧栅极驱动器
产品描述
8-24V宽供电电压
驱动高侧和低侧N通道MOSFET
4A峰值输出源电流和汇电流
升压电源电压范围可达120V
集成阴极负载二极管
TTL兼容输入,-10V输入
45ns传输延迟
1000pF负载下7ns上升和4.5ns下降时间
2ns延迟匹配时间
静态电流252uA
15ns输入去抖时间
zui小脉冲宽度40ns
供电轨欠压锁定(UVLO)
在-40°C~150°C温度下运行
SOP-8L, ESOP-8L, DFN-9L 3mm x3mm DFN-8L 4mm x 4mm封装
SCT52A40是一种宽电源,高频栅极驱动器,包括高压侧和低压侧驱动器,用于半桥、全桥和降压电路和驱动离散N型MOSFET的转换器。4A峰值电流和汇电流能力可提高功率转换器的功率效率。SCT52A40具有宽输入滞后,与TTL低电压逻辑兼容。SCT52A40能够处理低至-10V的负输入,从而提高输入噪声抗扰度。在HS引脚上承受zui大-18V电压,扩展SCT52A40应用程序的灵活性,以处理切换节点噪声。zui小脉冲宽度为40ns,使SCT52A40适用于高频功率转换器应用。SCT52A40有DFN-9L 3mm x 3mm,DFN-8L 4mm x 4mm,ESOP-8L和SOP-8L封装。
应用:
电池供电的手工工具
固态马达驱动器
半桥和全桥功率转换器
两个开关正向功率变换器
有源箝位正激变换器
