

| 型号: | SCT2432QSTER |
| 厂 商: | 中国 |
| 品牌/商标: | SCT/芯洲 |
| 产品类别: | 集成电路/IC- DC/DC电源芯片 |
| 联系人: | 颜先生/William |
| 电话: | 0755-82170220,21001680 |
3.5A高效率同步降压型DCDC转换器-SCT2432QSTER
3.8V-40V输入、3.5A、高效率同步降压型DCDC转换器、具有内部补偿功能
特性:
有资格用于汽车应用
AEC-Q100合格,结果如下
-器件温度等级1:-40℃至125℃环境操作温度范围
-设备 HBM ESD 分类2级,器件CDM ESD分类级别C3
广泛的输入范围。3.8V-40V
高达3.5A的连续输出电流
0.8V±1% 反馈参考电压
集成80mΩ高压侧和50mΩ低压侧功率MOSFET
脉冲跳过模式(PSM),睡眠模式下的静态电流为25uA
100ns zui小导通时间可编程的软启动时间
可调节频率300KHz至2.2MHz
外部时钟同步化
用于降低EMI的扩频(FSS)调制方式
可编程输入电压的精确使能阈值 欠压锁定保护(UVLO)阈值和滞后
低压差模式操作
可衍生的反转电压调节器
过电压和过温度保护
可在ESOP-8套餐中使用
描述:
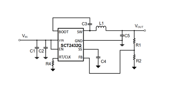
SCT2432Q是3.5A的同步降压转换器,具有宽输入电压,范围从3.8V到40V,它集成了一个80mΩ的高压侧MOSFET和一个50mQ的低压侧MOSFET,SCT2432Q采用峰值电流模式控制,支持脉冲跳过调制(PSM),具有典型的25uA低静态电流,有助于转换器在轻载或待机状态下实现高效率。SCT2432Q具有可编程的软启动时间和可编程的开关频率,通过一个外部电阻从300kHz到2.2MHz,这为优化效率或外部元件尺寸提供了灵活性。该转换器支持外部时钟同步,频率范围从300kHz到2.2MHz。SCT2432Q允许从高输入电压到低输出电压的电源转换,高压侧 MOSFET的导通时间zui小为100ns。SCT2432Q是一个电磁干扰(EMI)友好型降压转换器,实施优化设计以减少EMI。SCT2432Q的特点是具有开关频率±6%的抖动跨度和开关频率1/512的调制率的扩频FSS,以减少传导EMI。SCT2432Q提供逐周期电流限制和打嗝过流保护、热关断保护、输出过压保护和输入欠压保护,采用ESOP-8封装。
应用:
汽车系统
工业和医疗分布式电源
光通信与网络系统
