banner

产品搜索

库存索引 : a b c d e f g h i j k l m n o p q r s t u v w x y z 1 2 3 4 5 6 7 8 9

您现在所在位置:首页 > 产品展示 > 启臣微 CR5268 PWM功率开关芯片 多封装

产品展示 / Products

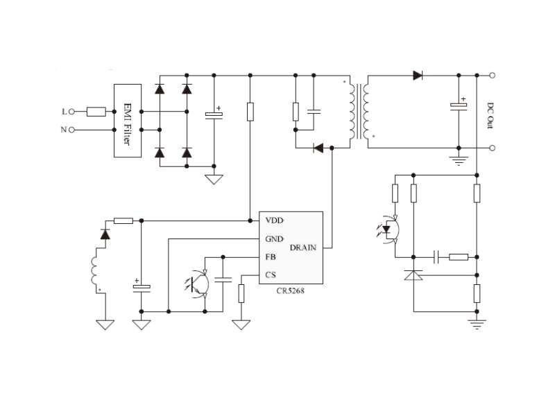
启臣微 CR5268 PWM功率开关芯片 多封装

启臣微 CR5268 PWM功率开关芯片 多封装
型号: CR5268
厂 商:
品牌/商标: Chip-Rail/启臣微
产品类别: 集成电路/IC- AC/DC电源芯片
联系人: 颜先生/William
电话: 0755-82170220,21001680
 

产品详情

启臣微 CR5268 PWM功率开关芯片 多封装


主要特点 

● 内置高压功率开关MOSFET

● 内置DSCP、OTP、VDD_OVP等多种保护功能

● 内置软启动,以减小MOSFET开关应力

● 频率抖动和软驱动技术以达到更好的EMI性能、系统无音频噪音

● 能效满足DOE VI和CoC V5_T2要求


基本应用

● AC/DC电源适配器

● 家电控制板电源