

| 型号: | CR5267TM |
| 厂 商: | |
| 品牌/商标: | Chip-Rail/启臣微 |
| 产品类别: | 集成电路/IC- AC/DC电源芯片 |
| 联系人: | 颜先生/William |
| 电话: | 0755-82170220,21001680 |
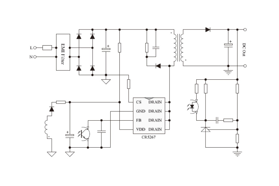
启臣微PWM功率开关 CR5267TM 采用DIP-8L封装
主要特点
● 内置高压功率开关MOSFET
● 内置DSCP、OTP、VDD_OVP等多种保护功能
● 内置软启动,以减小MOSFET开关应力
● 具有130kHz倍频功能
● OPP/OCP接近2倍
● 能效满足DOE VI和CoC V5_T2要求
基本应用
● 马达负电源
