

| 型号: | ETA9881V435E10 |
| 厂 商: | 中国 |
| 品牌/商标: | ETA |
| 产品类别: | 钰泰/ETA- |
| 联系人: | 颜先生/William |
| 电话: | 0755-82170220,21001680 |
20V充电器,2.4A充电器,2.4A升压电源一体解决方案
20V Standoff, 2.4A Charger and 2.4A Boost for Power Bank All-in-One Solution
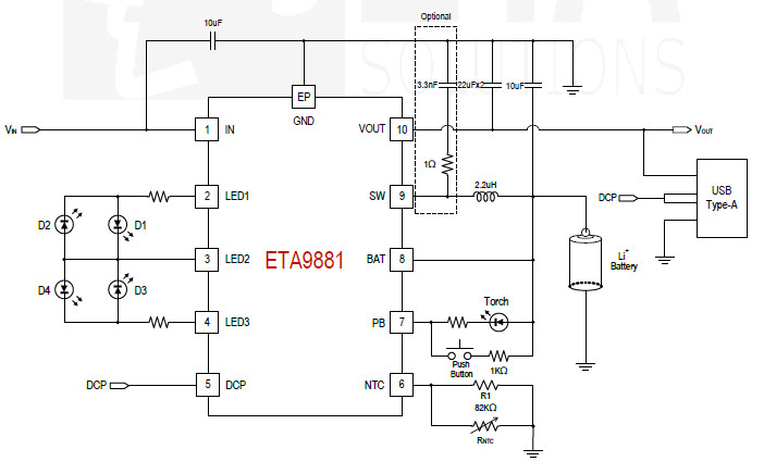
ETA9881 is a switching Li-Ion battery charger capable of delivering up to 2.4A of charging current to the battery and also capable of delivering up to 2.4A in boost operation. ETA9881 includes a power path from IN to OUT, a buck charger, a 5V boost converter, and a fuel gauge for power indication. It also has NTC monitor and DCP function. The buck charger...
应用电路图:
