

| 型号: | SDH8635 |
| 厂 商: | 中国 |
| 品牌/商标: | Silan/士兰微 |
| 产品类别: | 场效应管/MOSFETs- 20-100V/低压MOS管 |
| 联系人: | 颜先生/William |
| 电话: | 0755-82170220,21001680 |
SDH8635 电子元器件 Silan/士兰微 封装DIP- -8-300-2.54
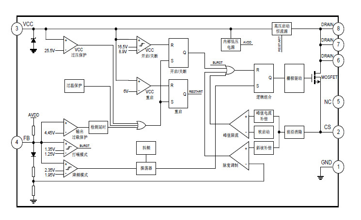
内置高压MOSFET的PWM+PFM控制器系列
描述
SDH8635是用于开关电源的内置高压MOSFET及高压启动恒流源、
外置采样电阻的电流模式PWM+PFM控制器。
SDH8635内置高压启动恒流源,低待机功耗<30mW.有多种控制模式:
在重载时,工作在PWM模式;在轻载时,工作在PFM模式,以提高转换
效率,在空载时,进入打嗝模式,以降低待机功耗。
SDH8635具有抖频功能,以降低EMI。内置峰值电流补偿电路,可以
使不同交流电压输入时极限输出功率-致。内置软启动功能可以在.上电过程
中减小变压器的应力,防止变压器饱和。
SDH8635内部集成全面的异常状态保护功能,包括前沿消隐(LEB),
逐周期峰值限流,VCC过压保护(OVP),输出过载保护(OLP)和过温保
护(OTP)等。

