

| 型号: | G9458F11U |
| 厂 商: | |
| 品牌/商标: | GMT/致新 |
| 产品类别: | GMT- |
| 联系人: | 颜先生/William |
| 电话: | 0755-82170220,21001680 |
GMT致新 G9458F11U SOP-8 低压差调节器芯片
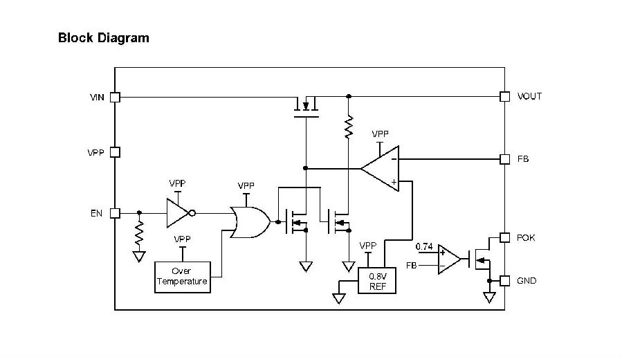
General Description
The G9458F11U is a high performance positive voltage regulator designed for use in applications requiring very low Input voltage and very low dropout voltage at up to 3 amps. It operates with a VIN as low as 1V and VPP voltage 2.7V with output voltage as low as 0.8V.
The G9458 features ultra low dropout, ideal for applications where VOUT is very close to VIN. Additionally, the G9458 has an enable pin to further reduce power dissipation while shutdown. The G9458 provides excellent regulation over variations in line, load and temperature. A open-drain POK pin indicates the output voltage status with a delay time set internally.
The G9458 is available in the power SOP-8(FD) and TDFN3X3-10 package. It is available with 2.5V internally preset outputs that are also adjustable using external resistors.
Applications
● Battery-powered Device
● Portable Equipment
● Notebook Computers
