

| 型号: | SC8815A |
| 厂 商: | |
| 品牌/商标: | SOUTHCHIP/南芯 |
| 产品类别: | 南芯/SOUTHCHIP- |
| 联系人: | 颜先生/William |
| 电话: | 0755-82170220,21001680 |
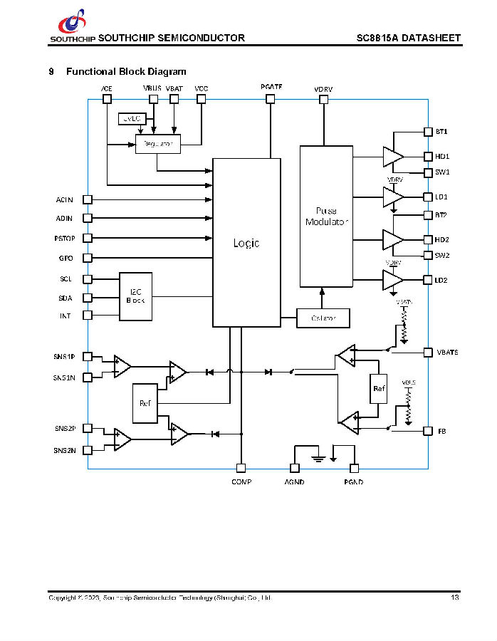
科瑞芯供应 SC8815A 南芯同步降压升压充电器控制器
Features
● Buck-Boost Battery Charger for 1 to 6 Cell Batteries
● Charging Management including Trickle Charge, CC Charge, CV Charge and Charge Termination
● Buck-Boost Reverse Discharging Mode
● Wide VBAT Range: 2.7 V to 36 V, 40V sustainable
● Wide VBUS Range: 2.7 V to 36 V, 40V sustainable
● I2C Programmable Charging Current and Voltage
● I2C Programmable Discharging Output Voltage
● I2C Programmable Input / Output Current Limit
● I2C Programmable Switching Frequency
● High Efficiency Buck-Boost Conversion
● 10-bit ADC resources
● Charging Status Indication
● Event Detections, including Automatic Adapter Insert and Automatic Load Insert Detection
● Power Path Control
● Under Voltage Protection, Over Voltage Protection, Over Current Protection, Short Circuit Protection and Thermal Shutdown Protection
● QFN-32 Package
Applications
● Power Bank with Fast Charge Function
● USB Power Delivery
● Type C Hub
● Industrial Power Supplies
